边缘计算和存储方案【成都群晖NAS存储代理商】

作者:成都NAS存储服务器总代理 来源:

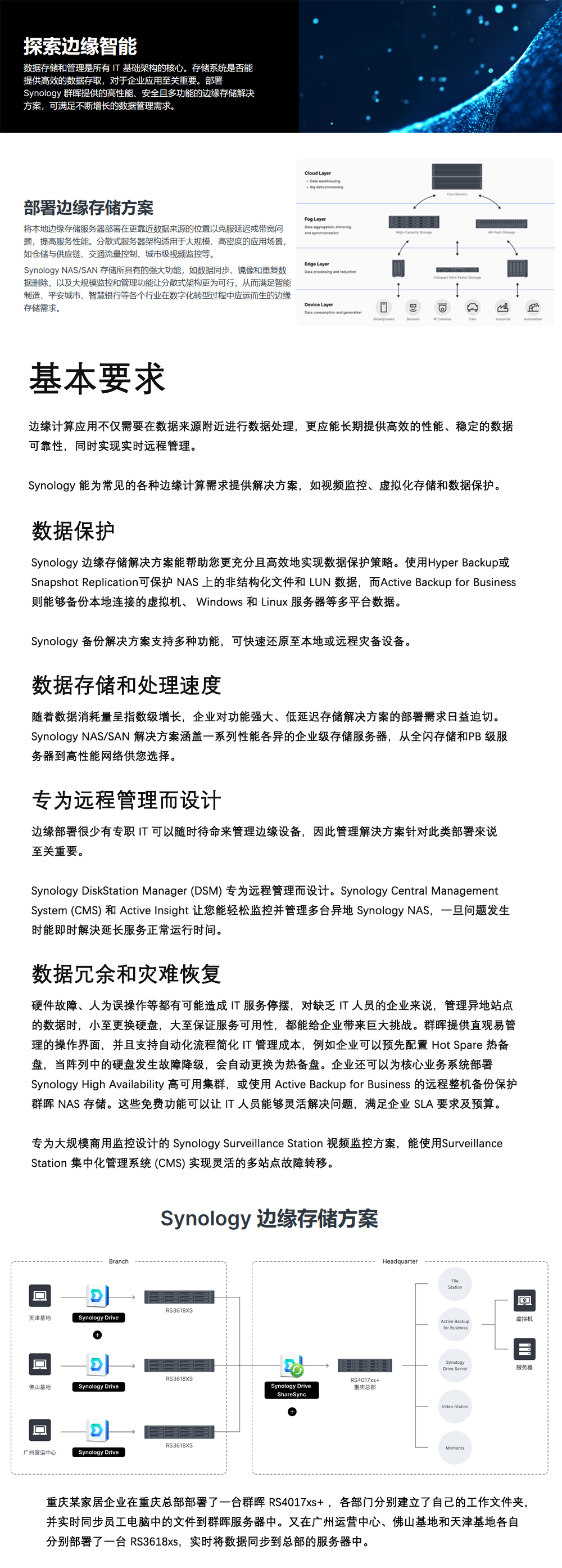
部署边缘存储方案【成都群晖存储代理商】

将本地边缘存储服务器部署在更靠近数据来源的位置以克服延迟或带宽问题,提高服务性能。分散式服务器架构适用于大规模、高密度的应用场景,如仓储与供应链、交通流量控制、城市级视频监控等。


0.089998s